
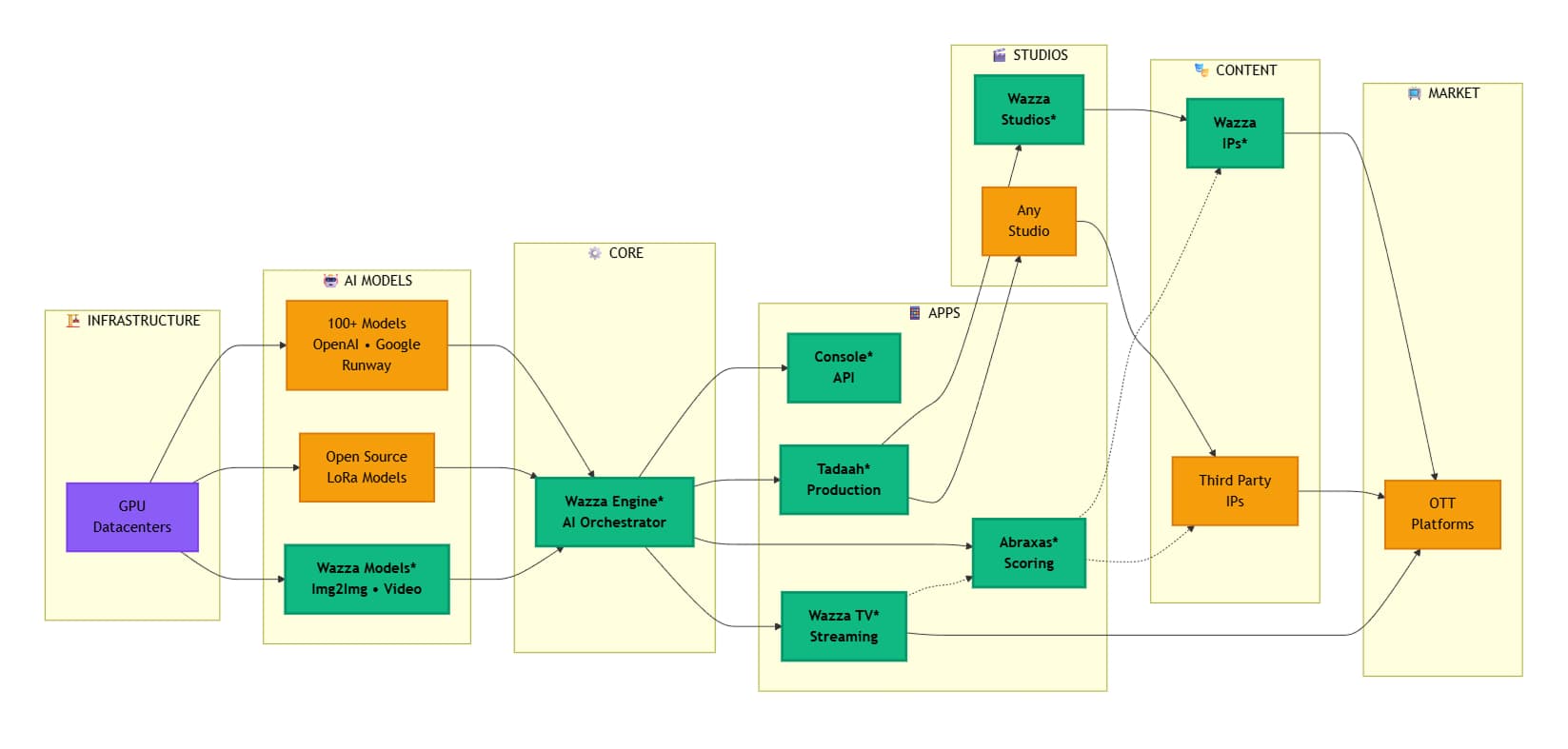
The Integrated Approach
Most startups focus on one product. We're building five simultaneously: Wazza Engine, Tadaah, Wazza TV, Another Rick Story, and Wazza Studio. Here's why this makes strategic sense.
Network Effects
Engine improvements benefit all products. Content created with Tadaah distributes through Wazza TV. Studio clients become Tadaah users. Each product's success drives adoption of the others.
Technical Synergies
Authentication, storage, and core services are built once and used everywhere. Projects and assets use consistent schemas across products.
Learning Across Dimensions
We understand production because we're producers. We understand tooling because we're building tools. We understand distribution because we're planning distribution. This comprehensive understanding makes us uniquely positioned to build solutions that actually work across the entire pipeline.
Defensive Moats
An integrated ecosystem is harder to compete with than individual products. Competitors would need to replicate the entire stack to match functionality. Integration between products creates switching costs for users. Each product creates data and insights that improve the others.